Comment un site e-commerce peut-il convaincre une audience d'acheter un produit innovant malgré une marque inconnue ?

Contexte
La créatrice Sophie Hallier, passionnée de sports extrêmes en pleine nature, souhaite profiter de ses activités sans compromettre sa sécurité en cas de chute. Forte de plusieurs années d'expérience dans la mode (LVMH, Kenzo, Hermès, Dim), elle lance sa propre ligne de vêtements, L’Armure Française.
Sa particularité réside dans un pad (renfort) intégré à la doublure du tissu pour une protection optimale contre les chocs. Certifié pour sa technologie innovante, ce concept polyvalent s'adapte à diverses activités (vélo, équitation, ski/snowboard, skate, etc.) et convient à tous les âges.
Actuellement , un site vitrine est disponible, présentant le produit et fournissant des informations sur les points de vente.
Besoins
- Commercialiser en ligne des vêtements techniques novateurs à travers un site au design tendance, minimaliste et immersif.
- Gagner une visibilité individuelle sur internet.
- Renforcer l'image de marque pour accroître la fiabilité.
- Utiliser un backoffice simple pour une gestion autonome.
- Mettre en avant et séduire les prospects avec l'innovation technologique.

Idéation
Atelier co-créatif & recherche utilisateurs
RDV à Albertville dans les ateliers de production.
4h30 d’échanges et d'exercices qui permettent de récolter des informations précieuses et mieux comprendre le contexte du projet et ses enjeux :
- les besoin
- les objectifs
- l' état d'esprit
- les émotions
- les motivations
- les concurrents
- les référents
- les cibles (personas et user map),
- les fonctionnalités idéales
- les retours négatifs des ventes passées
Synthèse
& Analyse
Cible :
Le futur site s'adresse à un public varié, allant des amateurs aux professionnels du sport. Notre atelier a identifié la principale cliente qui effectue le plus d'achats : la maman, surtout pour la taille ados.
→ Elle souhaite équiper ses enfants actifs pour les protégertout en se libérant mentalement du stress et/ou des inquiétudes, leur permettant ainsi de profiter de leurs activités en toute liberté.
→ La maman recherche le meilleur pour ses enfants, les produits les plus fiables possibles.
Identité visuelle :
Le site doit arborer une interface vivante et dynamique, reflétant l'énergie propre au domaine sportif de la marque.
Une dimension minimaliste, épurée et harmonieuse sera présente pour que les femmes puissent s'identifier plus facilement.
Retours négatifs :
Les retours négatifs portent principalement sur des problèmes de taille. Nous envisageons de remédier à cela en créant un guide de taille interactif pour prévenir de nouveaux retours et d'éventuelles frictions lors de l'étape du paiement.

Points clés
- Abondance d'informations à présenter sur le produit, la technologie et les normes.
- Sophie souhaite une navigation intuitive et croisée : par activités, par genre, tout en maintenant une structure simple.
- Subtilité de présenter un produit à la fois technique et tendance.
- Création d'un outil interactif pour les mesures complexes d'un produit technique.
Comment concevoir un site e-commerce performant, épuré et détaillé tout en présentant de manière informative un produit innovantet peu connu aux utilisateurs ?
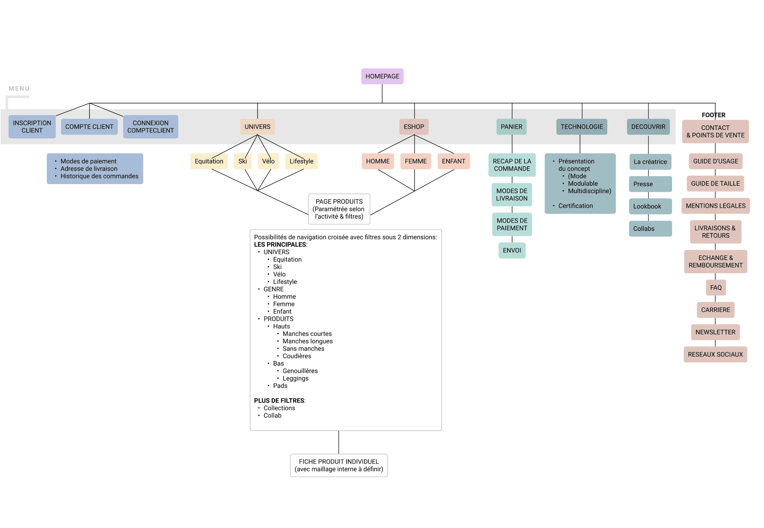
Structure
& parcours

- Cette structure facilite la navigation de l'utilisateur avec des codes familiers propres aux sites e-commerce. Il peut effectuer des recherches par univers (activités) ou par genre, et ajuster ses choix sur une même page.
- Une page dédiée aux Technologies offre des détails approfondis sur les innovations du produit, le certificat, et l'entretien. Cela rassure l'utilisateur face à ce produit inconnu mais légitimement fiable !
(Testons-le ! Allons nous rouler dans les cailloux !)
Communication
En travaillant étroitement avec Sophie, j'obtiens aisément toutes les informations nécessaires pour chaque page, cherchant à hiérarchiser et synthétiser au maximum les données à afficher.
(De nombreuses négociations ont eu lieu à ce sujet.)
Présentation
Maquettes et prototypes
Les retours sont positifs !
- L'UI tendance trouve le juste équilibre entre force et minimalisme, avec un design engagé et épuré.
- Le site est dynamique, intégrant des vidéos, des gifs et des photos de haute qualité.
- La hiérarchie des informations est cohérente et fluide.
- La fiche produit est “une pépite”, avec des espaces blancs mettant en valeur l'article et les données, des blocs d'informations modulables (technologies et avis clients), et la possibilité de sélectionner directement le cross-selling par Sophie.
- Le filtre de recherche sous forme de "boutons" fait l’unanimité grâce à sa simplicité, son agrément et son côté ludique.
Sophie est ravie que son univers ait été compris et que les messages sur sa marque, son innovation et l'importance de la mettre en avant aient été transmis selon ses attentes. Le site, centré sur le confort, la sécurité et l'efficacité, estergonomique, respectant les normes d'accessibilité et d'utilisabilité. Son projet est présenté à sa juste valeur.
Un peu plus loin
Un accompagnement sur-mesure- Assistance pour intégrer les bases du référencement SEO dans le contenu à long terme.
- Formation rapide sur l'utilisation du backoffice via Storyblock pour ajouter progressivement ses produits avec les détails nécessaires (tags, variations, etc.).
- Tests utilisateurs
Bilan
- Les ventes s'effectuent sans accroc et connaissent une progression constante.
- La réduction significative du taux de retours est attribuable à une amélioration de l'information concernant les tailles des produits.
- Le produit et la marque ont convaincu des clients, générant une notoriété croissante. De nombreux ambassadeurs, surtout dans les sports extrêmes, font confiance à la marque en portant ses produits.
Enseignements
tirés
- Un atelier de design thinking et une recherche utilisateur bien menés sont indispensables pour une compréhension précise du projet.
- Apprendre de ses erreurs est une étape essentielle. Consultez le projet L'Adie Market.
- Une communication régulière avec le client est cruciale pour éviter les malentendus et économiser du temps.
- Partager le contenu du projet sur Notion a favorisé un travail collaboratif productif, en particulier pour la visibilité du rétroplanning et la répartition des tâches.
- Le choix précis des termes et des mots-clés est crucial pour rester clair et concis tout en optimisant le référencement (SEO)
- Informer et rassurer essentiels pour assurer une conversion vers une vente fiable de qualité.
Cliquez pour un shopping sans choc !